About
Player's Guide
Admin's Guide
Library
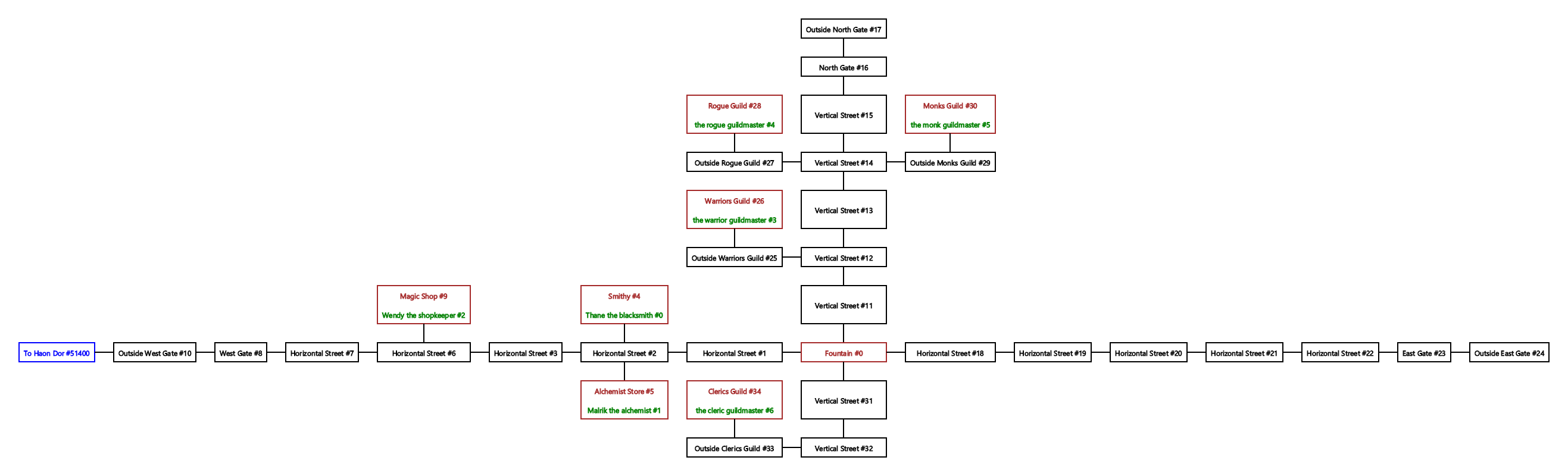
Cartography
Cartography
Name
Credits
Min Level
Max Level
Arachnos
Mahatma
5
20
Carandor
10
Haon Dor
Diku
5
10